社区团购:入局5个月,美团、拼多多已成赛道霸主
科技和创投领域这半年来最大的热点,非社区团购莫属。
7月7日,美团对外宣布成立“优选事业部”,美团优选App在应用商店内上线;
8月20日,拼多多孵化的“多多买菜”在武汉率先开团、招募团长的消息传来;
12月11日,京东宣布7亿美元战略投资兴盛优选……短短几个月间,社区团购这门生意已在互联网企业、零售商、投资者之间掀起了一场尚未见底的战争。
诸多调查和讨论已经充分呈现了社区团购的发展历程、运行逻辑和竞争壁垒。但由于尚处在发展早期,搜索公开数据可发现,除兴盛优选和滴滴外,美团、拼多多、腾讯、阿里、京东等企业均未披露过其社区团购业务的整体情况,大混战之下局势如何,目前并不明朗。
因此,我们通过整理市场中主流社区团购品牌的微信小程序、App、行业研究和一系列公开报道中的数据,尝试展现社区团购大混战之下的真实竞争格局。
从对比中能够看出,领跑者已在硝烟之下逐渐浮现。
美团优选、多多买菜覆盖面大幅领先
1.“一级战略”
美团、拼多多、京东等公司,官方已释放出清晰的战争信号。
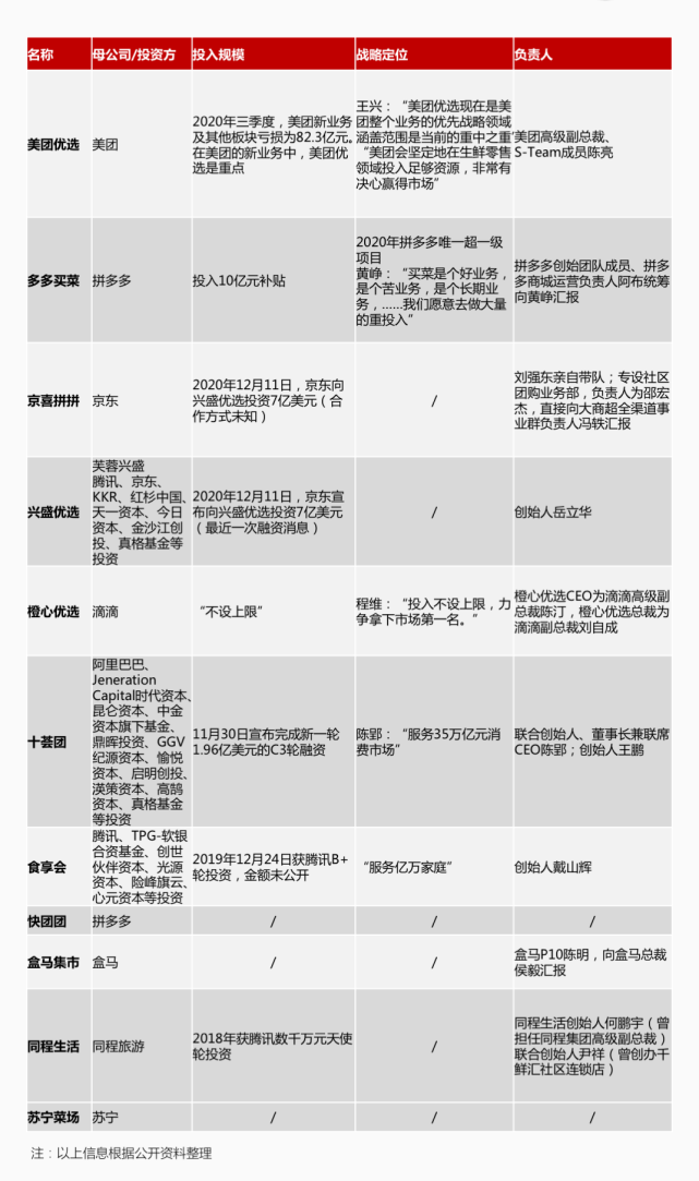
“毋庸置疑,基于整个战略任务,美团优选绝对是我们想要做的事情!”11月30日,王兴在美团第三季度业绩报告后的分析师会上说,美团优选是切入买菜市场最高效的模型,能帮助其渗透市场,尤其是四五六线、低级别的城市,“这将是我们业务的核心点”。据科技媒体Tech星球报道,美团10月已将社区团购定为一级战略项目,直接负责人为美团高级副总裁陈亮,他是美团最高决策团队“S-Team”的成员。
拼多多掌门人黄峥在年会讲话中说,“买菜是个好业务,是个苦业务,是个长期业务,也是我们拼多多人的试金石”,它与拼多多在农业上的布局高度吻合,愿意做“大量的重投入、深度的创新”。“多多买菜”是拼多多2020年唯一的超一级项目,拼多多创始成员、拼多多商城运营负责人阿布领衔,向黄峥汇报。而黄峥已于今年7月将CEO交棒给了陈磊,足见其重视程度之高。
京东在社区团购领域推出过友家铺子、蛐蛐购(2018年收购)和京东区区购多个试点项目,后内部整合筹划新品牌“京东优选”。11月30日,刘强东在京东高管会上说,要亲自下场带队,“带领京东打好社区团购这一仗”。京东带着真金白银跑步入局,12月11日晚间发布公告称,将以7亿美元战略投资湖南兴盛优选。
腾讯和阿里尚无对社区团购重要程度的公开定性。但是,腾讯在擅长的投资布局上没有缺位,早早领投了兴盛优选的A+轮和C+轮,食享会和同程生活背后的同程旅游,也有腾讯投资的身影。特别值得注意的是,在最新版本的微信中,支付页面“购物消费”一栏里,新增了一个“美团团购”的独立入口。由此,美团已在这一栏目中占了两个席位,而京东、拼多多、蘑菇街、唯品会等只有1个。
无论是投资还是自营,阿里的速度都显得最迟缓。据《晚点LatePost》报道,盒马成立盒马优选事业部,由盒马资深总监陈明负责,向盒马总裁侯毅汇报。11月30日,十荟团宣布完成1.96亿美元C3轮融资,阿里与Jeneration时代资本为联合领投方。阿里首次对十荟团投资是在2019年,具体数字不详。
2.哪家规模大?
对千亿级市值的大公司而言,“头等重要”的社区团购,业务规模究竟如何?
从多家媒体和行业服务机构在武汉、长沙、南昌等城市的一手调查可发现,平台之间的厮杀已趋白热化。重点区域的日订单量你追我赶,团长佣金层层加码,同一省不同城市的BD拉人收益也各不相同。
相较之下,服务覆盖的地域范围是一个能稳定反映全局业务规模的指标。在王兴看来,“美团优选现在是我们整个业务的优先战略领域,而涵盖范围也是我们的重中之重。”
从覆盖的省、自治区和直辖市数量来看,美团、拼多多攻城略地范围最大,双双突破200城。
截至发稿前,美团优选进入27个省份、293城(地级市、自治州、盟同级别行政区划);多多买菜覆盖的省份数量多达28个,若将拼多多App内多多买菜服务区域列表中的“省直辖县级行政区划”保守计算作1城,覆盖城市数量为218个。据《证券时报》e公司报道, 11月30日,十荟团覆盖的省份亦达到20个。兴盛优选微信小程序上显示的服务省份数量则为16个,城市为118个。阿里的盒马集市至今为止只在武汉一城开通了服务,进度缓慢。仅从这一指标看,社区团购老大哥“兴盛优选”已落后美团、拼多多等100城以上。
3.谁的流量多?
资源位置是另一个反映押注力度的佐证。
表中所示的10余家社区团购平台,10家有微信小程序;规模较大的玩家中,4家开发了独立App。根据Questmobile和光大证券统计的截至10月底微信小程序DAU数据,兴盛优选的DAU有600万左右,仍然领跑同行,美团优选、多多买菜、十荟团、同程生活等只有100万-200万。10月以来,各个平台的活跃程度迎来一轮上扬,其中,多多买菜的增长态势最为凶猛。
除了老大哥腾讯的流量外,美团、拼多多还有自己的杀手锏。美团优选和多多买菜在其主平台(美团App和拼多多App)的首页首屏上拥有入口,两个巨头正大手笔地拿出自家的超级流量,灌溉社区团购。
4.补贴有多狠?
开城、补贴、地推、重金挖人、抢夺团长……从结果看,激进的扩张策略十分奏效。
开拓下沉市场、争夺新客,已是互联网公司大举进军社区团购公开的秘密,深谙价格敏感用户心理的平台最容易脱颖而出。
根据招商证券的研报,2020年社区团购被使用的原因中,选择“商品价格实惠”的被调研用户占比达50%以上。谁的价格便宜,谁的竞争力就强,所以,大力度的补贴破价现象爆发。
各个平台之间的补贴策略和团长激励措施变化繁多,但同品类商品的价格对比,一定程度上可以反映补贴力度。以武汉的情况为例,从下表中可以看出,各个平台补贴的产品各异,在相似的产品上,1000克土豆在多多买菜的价格仅要1.29元,而兴盛优选折合2.85元;每20个鸡蛋,美团优选价格最低,比多多买菜低约50%,比兴盛优选低约30%;在鲜香菇上,美团优选和多多买菜均低于兴盛优选,降到了约3元左右。
而显而易见,这些价格几乎全部低于人们认知中的市场价格。
时间折叠:美团单省月销过亿仅用44天,创业公司们干了近1年
美团、拼多多等的加入,彻底打碎了社区团购这门生意的时间观。
要评估战况,最佳指标莫过于各个玩家的销售额和订单量,但这两个维度目前缺少相对统一的消息来源,实时数据也非常容易在大促和地域等因素的影响下剧烈波动。即便如此,选取同一机构发布的销售额破亿消息做对比,仍然可窥见一斑。
据深圳的零售垂直媒体“开曼4000”消息,美团优选8月31日杀入广东,10月14日在广东的月销已破亿,用时44天;多多买菜8月20日在武汉开团(武汉、南昌是其第一批试点城市),10月23日在湖北月销已破亿,用时64天。
这些只是单个省份的数据,不足以展现赛道的全貌,但赤裸裸地展现了巨头与创业公司之间悬殊的实力。
兴盛优选2018年的年销售额为8亿,2019年突破百亿,月销破亿的时间应该在这一时间段内,距其系统上线1年左右。2019年1月,十荟团月销达1.5亿,距其上线约7个月左右。2018年11月,食享会表示其全国月销售额破亿,此时食享会创业11个月。这些数据放在当时,确实不俗。但在今日的战局之下,美团、拼多多等仅用一两个月的时间,就能在单个省份做出这样的成绩。
“天上一日,人间十年”。王兴、黄峥们眼中的“持久战”已经在事实层面成为了“闪电战”,留给社区团购创业者的时间窗已经越来越小。
2017年,湖南的社区便利超市企业芙蓉兴盛孵化了预售加自提模式的电商平台兴盛优选,试图依托其之前经营的社区便利超市网络卖货。即便是在2020年上半年,兴盛优选也是一骑绝尘的。但当下的社区团购已有再现O2O大战、打车大战之势,而最擅长这种战法的“空中部队”已全部入局。
骁勇凶悍的地推铁军,是美团在业内几乎无敌的优势。从千团大战、外卖大战中凯旋而来的王兴被投资人誉为“从死人堆里爬出来的”企业领袖,如今又在电商、打车、酒旅、支付等领域,与阿里、携程等展开全面对抗之势。据36Kr在武汉的调研,美团几天之内就能拉起170人的BD团队,BD谈成一个团长的提成可达165元,而同期盒马是150元。在招商证券的行业研究中,美团优选是唯一一家被详细列出优势分析的平台,强大的执行力和组织能力和对生鲜领域坚定的战略投入排在前两位。
在营销宣传上,多多买菜一直保持低调。但在从对手处挖人、抢夺头部团长的战争中,同样不吝给出翻倍的薪资和上浮高达30%的提成。要论对下沉市场的洞察,起家于“五环外”的拼多多足以超越所有对手。其开创的“百亿补贴”模式,以价格明显低于天猫、京东商城等的苹果手机、戴森吹风机、特斯拉汽车等建立了深厚的消费者心智,对阿里、京东等造成了空前的竞争压力。截至今年9月底,拼多多的年活跃买家数已经达到7.31亿,无限逼近阿里的7.57亿。
“在这场战争中,我不知道究竟谁最后会胜出,但美团和拼多多的龙头迹象是相对明显的,其他的如京东等可能优势都没那么大。”沣京资本基金经理吴悦风在《红周刊》的采访中说。
股价一路飙升,回应了社区团购给公司带来的巨大价值。从7月7日美团优选上线至12月11日收盘,美团股价上涨58%,拼多多股价涨幅更是高达66%,推动其市值逼近2000亿美元,而同期的BAT却显得不温不火。
多家投资机构指出了美团和拼多多在混战中的头雁效应。安信证券在11月的研报中重点推荐美团,称社区团购业务是美团的下一个成长飞轮,与现有业务板块高度协同,弥补短板进入零售业,成长边界进一步打开。高盛上调拼多多评级至“买入”,并在报告中指出多多买菜发力后,拼多多用户的购买频率和黏性进一步提高,也推高了其用户的总使用时长。
这也向市场传递出一个直白的信号:在这场资本的军备竞赛中,美团、拼多多可以放心地推进补贴和投入,至少短期内不必为盈利等问题太过担心。
只是,让战局产生变化的因素,也从商业伦理的方向急速涌来。
12月11日,《人民日报》刊发题为《社区团购争议背后,是对互联网巨头科技创新的更多期待》的评论,呼吁互联网巨头在科技创新上有更多担当、有更多追求、有更多作为,别只惦记着几捆白菜、几斤水果的流量,引发社会热议。
一些零售商、品牌商先后要求经销团队禁止向以多多买菜、美团优选等为代表的社区团购平台供货,原因是社区团购的严重低价干扰正常的市场秩序。卫龙在《关于禁止给社区团购平台供货的通知》中以少见的严厉态度声明,如果这样的现象不能得到有效制止,将取消平台经销权。
如果你是第一次注册社区团购的用户,可能无法感知到几个平台已在这之后悄悄撤下了一些0.01元的西红柿、0.99元一盒的鸡蛋,换成了2.99元、12.99元的蔬菜和水果,它们仍然便宜得让人不得不心动,尽管很可能也是暂时的。在一起飞涨的规模和质疑中,多多买菜们与菜贩、小店主的关系和社区团购的商业模型一样,都有待给出令人信服的答案。
猜你喜欢
拼多多发布Q2财报:“千亿扶持”生态效用显现,供需两侧实现高质量发展
拼多多将继续坚持长期主义,深入推进‘千亿扶持’战略,把真金白银用在提升用户体验,优化商家服务和促进产业升级上。立秋不拼单量拼新品,美团倡导行业回归理性
当同行仍在追逐单量峰值时,美团却选择联合100家茶饮咖啡品牌集体首发新品,并首次主动“停发战报”,直言“不想向奶茶注入更多泡沫”。

猎云网
砺石商业评论
博望财经






