农行朝阳分行因违规发放贷款,1责任人被禁业3年,2人被终身禁业
2月28日,银保监会辽宁监管局朝阳银保监分局一口气披露3张罚单,涉及中国农业银行股份有限公司朝阳分行多名员工违法违规行为。
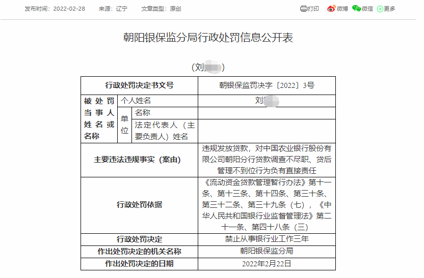
2月28日,银保监会辽宁监管局朝阳银保监分局一口气披露3张罚单,涉及中国农业银行股份有限公司朝阳分行(下称“农业银行朝阳分行”)多名员工违法违规行为。
其中,刘某某因违规发放贷款,对农业银行朝阳分行贷款调查不尽职、贷后管理不到位行为负有直接责任,被禁止从事银行业工作三年。
王某某因收受贿赂、滥用职权,致使农业银行朝阳分行发放涉案贷款,负领导责任,被禁止从事银行业工作终身;陈某某因受贿、违规发放贷款,对农业银行朝阳分行贷款调查不尽职、贷后管理不到位行为负有管理责任,被禁止从事银行业工作终身。
【本文为合作媒体授权博望财经转载,文章版权归原作者及原出处所有。文章系作者个人观点,不代表博望财经立场,转载请联系原作者及原出处获得授权。有任何疑问都请联系(联系(微信公众号ID:AppleiTree)。免责声明:本网站所有文章仅作为资讯传播使用,既不代表任何观点导向,也不构成任何投资建议。】
猜你喜欢
新时代信托涉用印监督失控等“十一宗罪”,被罚700万元
中国银保监会官网披露多张罚单,剑指新时代信托股份有限公司因董事会履职尽责不到位,未开展关联交易审查等十一项违法违规行为,并对其罚款700万元。天津银行上海分行涉“十四宗罪”,被罚款710万!
中国银保监会上海监管局官网显示,天津银行股份有限公司上海分行(下称“天津银行上海分行”)因“十四宗罪”被罚款710万元。涉向关系人发放信用贷款等十宗罪,工商银行一分行被罚1310万!
中国银保监会上海市监局官网显示,中国工商银行上海市分行近日因“十宗罪”被罚款1310万元。就在6月末,该分行还因信息安全和员工行为管理严重违反审慎经营规则、未按规定提供报告,被罚款320万元。国有银行中行交行投诉量第一,一季度银行50%投诉来自信用卡业务!
中国银保监会官网显示,中国银保监会消费者权益保护局发布了2022年第一季度银行业消费投诉情况通报。宁波银行一分行被罚145万,涉信贷资金被挪用等
银保监会官网披露的一则行政处罚公开信息表显示,宁波银行金华分行引多项违法违规行为,被罚款145万元。

财富独角兽
《财经天下》周刊







